- Монтажная схема модуля на платформе EVO-2 и его основные узлы
- Устройство и принцип работы платы управления
- Особенности ремонта электронных модулей LG
- В состав узла управления приводным мотором входят следующие элементы
- Устройство стиральной машины-автомат
- Источник питания модуля на платформе EVO-I Indesit Ariston
- Электрическая схема стиральной машины
- Схемы стиральных машин
- Стиральные машины типа СМР
- Платформа EVO-1 Indesit Ariston. Процессор, память, сервисный соединитель
- Проверка модуля управления стиральной машины
- Внутреннее строение стиральной машины
- Как скачать искомый файл
- Техническое устройство стиральной машины
- Управляющий модуль и элементы электроники
- Прессостат
- Клапан забора воды
- Тахогенератор
- Датчик температуры
- Другие элементы
- Исполняющие детали
- Электродвигатель
- Электрический нагреватель (ТЭН)
- Устройство блокировки люка
- Сливной насос
- Конструкция бака
- Амортизаторы
- Пружины
- Шкив
- Противовесы
- Барабан
- Остальные детали
- Лоток-дозатор
- Резиновая манжета
- Шланги и патрубки
- Замена элементов на плате управления
- Ремонт платы управления стиральной машины своими руками
Монтажная схема модуля на платформе EVO-2 и его основные узлы
Информация о материале
Категория: Схемы стиральных машин автомат (СМА)
Внешний вид одного из вариантов модуля EVO-II, предназначенного для работы в СМ с коллекторным приводным мотором и его внешние соединения показаны на рисунке.
Подробнее: Монтажная схема модуля на платформе EVO-2 и его.

Рассматриваемый электронный модуль предназначен для работы с коллекторным приводным мотором постоянного тока. Мотор питается через отдельный выпрямитель, обмотки статора и ротора включены последовательно. Режим реверсивного вращения в данном случае достигается изменением фазировки включения обмотки статора с помощью реле. Плавное управление вращением мотора обеспечивает ШИМ с регулирующим элементом на симисторе. Контроль скорости вращения мотора обеспечивает микропроцессор с помощью тахогенератора.
«Наш мастер» предлагает услугу профессионального ремонта стиральных машин. Мы готовы оперативно устранить все имеющиеся неисправности в технике марки «Самсунг». Стоимость ремонта начинается от 300 рублей и зависит от серьезности поломки. Напоминаем, что стабильность и долговечность работы бытовой техники напрямую зависит от правильности подключения и обслуживания.





Обратитесь в «Наш мастер», если вам требуется недорогой профессиональный ремонт стиральной машины. Специалисты нашего сервиса имеют значительный опыт работы с техникой LG и успешно справляются с решением задач любой сложности. Диагностика оборудования осуществляется бесплатно, однако в случае отказа от устранения поломки необходимо оплатить 300 рублей. Также, сотрудничая с нашей компанией, вы всегда можете рассчитывать на полную консультативную поддержку.



41003804. rar 332. 34 КБ Скачано: 4098 раз(а)


remco5511. rar 405. 68 КБ Скачано: 1203 раз(а)


Сделанный в СССР

DMPU1. rar 8. 54 МБ Скачано: 1806 раз(а)
В модификации модуля АКО_546_123 ARDAM_129_1964_05 перемычка J1. 2-J2. 3(зеленые разъемы); в АКО_546_123 ARDAM_129_1964_02 перемычка J1. 2-J2. В файле. rar платы со стороны печати также.


AKO 546_123. rar 1. 27 МБ Скачано: 1145 раз(а)


фото. rar 603. 51 КБ Скачано: 836 раз(а)



В примере будет рассмотрена любая модель стиральной полуавтоматической машины Elenberg. Принципиальная электрическая схема различных моделей не имеет существенного различия. Подключение к внешнему источнику электрической сети- однофазное, трех проводное фаза, ноль, земля. Электрическая цепь имеет предохранитель предохраняющий схему от непредвиденного скачка напряжения во внешней электрической сети. Соединение электродвигателя стирки параллельное с последовательным соединением таймера стирки.

Параллельно подключенный конденсатор к электродвигателю стирки,- служит как сглаживающий фильтр, то есть с помощью конденсатора происходит сглаживание синусоидального напряжения, а именно, при положительном полупериоде конденсатор заряжается, при отрицательном полупериоде конденсатор разряжается. При периоде когда конденсатор разряжается, конденсатор выполняет функцию запуска ротора электродвигателя.
Таким же образом в электрической схеме подключается электродвигатель, предназначенный для отжима, через последовательное соединение таймера отжима. Третьим электродвигателем в электрической схеме имеет место подключения водяной помпы, предназначенной для откачивания воды после стирки.
Устройство и принцип работы платы управления
Главный блок управления стиральной машины оснащен двумя платами. Одна из них отвечает за работу всех деталей стиралки. Другая обеспечивает работу панели управления – кнопок, индикаторов – и имеет соответствующие разъемы для подключения проводки.
Неужели плата никак не защищена от перегрузок? Конечно, производитель предусмотрел для таких случаев сетевой фильтр, который принимает на себя удар во время скачка напряжения в сети.

Как проверить плату стиральной машины и определить поломку?
Особенности ремонта электронных модулей LG
Как известно, большинство электронных модулей CMLG (за исключением плат управления и индикации) размещены в пластмассовом кожухе и залиты специальным силиконовым герметиком. Естественно, когда возникает необходимость в ремонте модуля, герметик затрудняет доступ к электронным компонентам.
Подробнее: Особенности ремонта электронных модулей LG
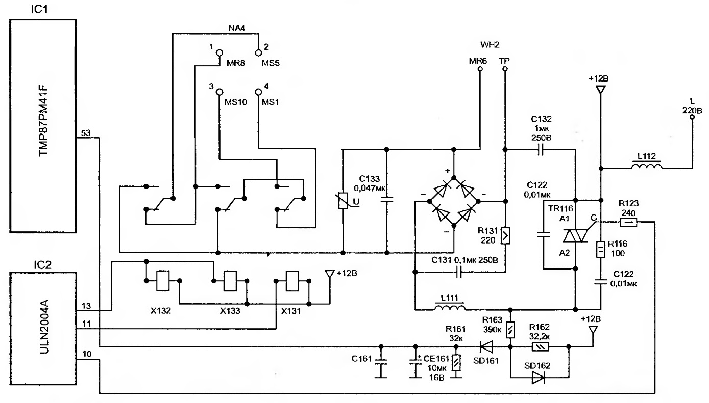
В состав узла управления приводным мотором входят следующие элементы
- реле реверса приводного мотора Х131, Х133.
Они служат для изменения фазы включения статорной обмотки мотора (для обеспечения реверсивного вращения барабана СМ в режиме стирки). Реле управляются от микропроцессора по следующей цепи (в скобках для цепи реле Х133): выв. 3 (6) IC1, выв. 7 (4) и 11 (13) IC2, обмотка реле Х131 (Х133). Оба реле — типа OMI-SH-112L (UHOM= 12 В, UK0MMмакс- 250 В, Ikommмакс — 12 А); - реле переключения обмоток статора приводного мотора Х132.
Так как статор имеет две обмотки, данное реле обеспечивает их коммутацию в режимах стирки и отжима. Обмотка реле управляется микропроцессором по цепи, аналогичной реле Х133 (см. выше). Тип реле Х132 — OMI-SH-112L; - выпрямитель приводного мотора.
Он выполнен на диодном мосте типа GSIB15A60 Омакс = 15 А, 600 В) и элементах фильтра С131, С133, R131; - управляющий симистор приводного мотора.
Симистор TR116 типа BCR16PMвключен последовательно в цепь питания мотора и обеспечивает плавное регулирование его оборотов. Симистор управляется сигналом от микропроцессора через ключ в составе IC2 и резистор R123. Для контроля работоспособности симистора служит следующая цепь: выв. А2 симистора TR116, выпрямитель-формирователь (R162, R163, SD161, SD162, С161, SE161), на выв. 53 IC1.
В цепи питания приводного мотора также включено тепловое реле — оно размещено на корпусе мотора и разрывает электрическую цепь при достижении заданной критической температуры.
Устройство стиральной машины-автомат
Обычно пользователя не интересует схема устройства стиральной машины-автомат. Но если вдруг намечается ремонт техники, то приходится разбираться. Выполнить самостоятельную диагностику или замену деталей можно, только поняв, как работают и где находятся узлы СМА.
Почти все стиральные машинки с фронтальной загрузкой устроены одинаково, за исключением расположения некоторых деталей.
Источник питания модуля на платформе EVO-I Indesit Ariston
- Indesit
- Ariston
Источник питания (ИП) модуля формирует напряжения +12 В (нестабилизированное) и +5 В (стабилизированное), которые используются для питания элементов и узлов электронного модуля.
Подробнее: Источник питания модуля на платформе EVO-I.
Электрическая схема стиральной машины

Помпа в электрической цепи подключается последовательно через последовательное соединение переключателя. Все три корпуса электродвигателей имеют заземление, схема всех соединений довольно таки простая.
К описанию можно так же добавить, что электродвигатели здесь являются асинхронными, то есть когда скорость вращения ротора не совпадает отстает по отношению к скорости вращающегося магнитного потока статора.
Два таймера имеют часовой механизм и электрическая цепь в этом случае замыкается- во время работы этих механизмов.
Схемы стиральных машин
Компания «Наш мастер» предлагает вниманию клиентов все виды услуг в области диагностики, технического обслуживания и восстановления стиральных машин. Также мы готовы оказать консультативную поддержку в вопросах установки и сервиса бытовой техники. В этом разделе вы сможете найти схемы устройств разных брендов и моделей. Их использование поможет вам в самостоятельном выполнении установочных и ремонтных работ.
Схемы стиральных машин Ariston
Схемы стиральных машин Brandt
Схемы стиральных машин Bosch
Схемы стиральных машин Candy
Схемы стиральных машин Electrolux
Схемы стиральных машин Indesit
Схемы стиральных машин LG
Схемы стиральных машин Samsung
Стиральные машины типа СМР
Стиральная машина «Рига-17»

Мелкие детали данных изделий можно посмотреть в увеличенном виде, нажав на каждую из фотографий. Вообще говоря, стиральных машин каждого вида много и рассматривать их все смысла нет, поскольку их выпуск в свое время ограничивался разнообразием применяемых двигателей и реле. К тому же многие машинки, несмотря на их разные названия, имеют одинаковый внешний вид и алгоритм работы. Например, представленная на фото стиральная машина «Рига-17» и, скажем, «Киргизия-4» и меют одинаковый внешний вид и различаются только используемым двигателем. В «Киргизия-4» это двигатель типа АЕР16УХЛ4. Хотя были и сложные для того времени машинки, вроде «Вятка-автомат». К тому же на просторах интернета можно без труда все это найти, а мы, чтобы облегчить вам поиск информации по данной ретротехнике , приведем в конце необходимую литературу по данному вопросу, с помощью которой и создавалась, собственно, эта страничка, а также сводную таблицу по используемому электрооборудованию в различных моделях стиральных машин. А на фото ниже можно увидеть в разобранном виде реле времени РВ-6А и пускозащитное реле РТК.
для увеличения кликнуть по фото
Стиральная машина «Волга-9» СМР-1,5Электрическая схема стиральной машины «Волга-9» включает в себя электродвигатель М типа ДБСМ-1Е4 с пусковой ПО и рабочей РО обмотками. Перключатель В типа 10-4У42 служит для переключения обмоток двигателя на два режима работы. Реле времени РВ типа РВ-6 рассчитано на 6 минут работы. Пускозащитное реле типа РТК-1-1 предназначено для предохранения обмоток электродвигателя от перегрева и отключения его при перегрузке. Штепсельная вилка Ш надета на соединительный шнур. Стиральная машина «Русалка» СМР-2Электрическая схема стиральной машины «Русалка» типа СМР-2 включает в себя электродвигатель насоса М1 типа ЭНСМ-1, электродвигатель активатора М2 типа АВЕ-071-4С, ЭРУ — электронно-реверсивное устройство, КТ — реле времени серии РВ-6А, R — резистор номиналом 100кОм серии МЛТ-2, С1 — конденсатор типа К75-37 и КБГ-МН-2-600В емкостью 6мкФ, SA1/2 и SA1/3 — переключатели программ серии ПП 1-236-0, SA2 — тумблер типа Т1, ХР — соединительный шнур ШБВЛ-ВП 2х0,75. Стиральные машины типа СМП
Стиральная машина «Рига-15» СМП-1,5Электрическая схема стиральной машины «Рига-15» и ее центрифуги представлены на рис. 5а, б. В электросхему стиральной машины входят электродвигатель М1 типа АД80-4/71С с пусковой ПО и рабочей РО обмотками, пускозащитное реле типа РТК, реле времени В1 типа РВ-6, переключатель серии ПМЭ10, клеммная колодка КЛ и штепсельное соединение Ш. В электросхему центрифуги входят электродвигатель М2 типа АВЕ-07-4ц с пусковым конденсатором С, пакетный выключатель В3 и штепсельное соединение Ш. В зависимости от режима стирки будут соединены следующие контакты:
контактырежим стирки№бережныйнормальный1-+2+-2′-+3+-Стиральная машина «Аурика-80» СМП-2Стиральная машина «Аурика-80» выпускалась в трех исполнениях. Исполнение 1 состоит из электродвигателя М1 привода активатора типа ДАВ 71-4 на 115В и 60Гц; электродвигателя М2 привода центрифуги типа ДЦСМ-3Б1 на 115В и 60Гц; защитного реле РТ типа РТ-10-3,3; конденсаторов С1 и С2 типа К42-19; микровыключателя МП 2101, автоматически отключающего привод центрифуги при открытии крышки бака центрифуги для обеспечения безопасности при обслуживании и эксплуатации; реле времени РВ типа РВ-6А, предназначенного для включения машины и автоматического отключения ее через определенное время; шнура типа ШБВЛ-2. Электрооборудование исполнения 2 состоит из электродвигателя М1 привода активатора типа ДАВ 71-4 на 220В; электродвигателя М2 привода центрифуги типа ДЦСМ-3Б на 220В; защитного реле РТ типа РТ-10-1,4; конденсатора С1 типа КБГ-МН-2 и конденсатора С2 типа МБГП-1; микровыключателя МП типа МП 2101, автоматически отключающего привод центрифуги при открытии крышки бака центрифуги для обеспечения безопасности при эксплуатации; реле времени РВ-6А, предназначенного для включения машины и автоматического отключения ее через определенное время; шнура типа ШБВЛ-2 и автотрансформатора ТР типа АПБ-630. Электрооборудование стиральной машины «Аурика-80» исполнения 3 сомтоит из электродвигателя М1 (рис. 6) привода активатора типа АВЕ-071-4; электродвигателя М2 привода центрифуги типа ДЦСМ-3Б; защитного реле РТ типа РТ-10-1,4; конденсатора С1 типа КБГ-МН-2 и конденсатора С2 типа МБГП-1; микровыключателя блокировки крышки центрифуги МП типа МП 2101; реле времени РВ типа РВ-6А, предназначенного для включения и автоматического отключения машины; шнура ШБВЛ-2. Стиральная машина «Сибирь-6» СМПЭлектрическая схема стиральной машины «Сибирь-6» показана на рис. Для привода активатора в стиральной машине использован электродвигатель М1 типа АВЕ-071-4С мощностью 180 Вт и частотой вращения 1350об/мин. Вращение ротора центрифуги осуществляется электродвигателем М2 типа ДАО-ЦУ4 мощностью 120 Вт и частотой вращения 2700об/мин. В машине установлено блокирующее устройство, которое при открывании крышки центрифуги воздействует на микровыключатель МП и отключает электродвигатель привода центрифуги. В схеме также использованы микровыключатель МП серии МП-2102, два реле времени РВ-1 и РВ-2 из серии РВ-6, тепловое реле Р типа РТ-10, конденсатор С1 серии КБГ-МН-2-600В емкостью 4мкФ, С2 и С3 также типа КБГ-МН-2-600В емкостью 4мкФ, К1 и К2 — левая и правая колодки, П переключатель серии ПСМ-10. Стиральная машина «Сибирь-7Б»Электрическая схема стиральной машины «Сибирь-7Б» работает от сети 220В. Электродвигатель М2 АВЕ-071-4с типа М191 стирального барабана приводится в движение замыканием контактов реле времени РВ2 типа РВ-30А при условии, если крышка стирального бака закрыта, и тем самым блокировочный микропереключатель МП2 типа МП2102 замкнут. Циклично-реверсивное вращение электродвигателя М2 обеспечивается программным устройством П, приводимым в движение электродвигателем М3 типа ДСМ2-П-220. Кулачок программного устройства П имеет два профиля. Один профиль кулачка размыкает контакты Л7-Л8 в рабочей цепи обмотки электродвигателя М2, обесточивая ее, а другой в этот период времени переключает контакты Л1-Л2 и Л5-Л6 цепи пусковой обмотки, меняя в ней направление тока. Электродвигатель М1 типа ДАО-Ц центрифуги приводится в движение при замыкании контактов реле времени РВ1 типа РВ-6. Если микропереключатель МП1 разомкнут (крышка бака центрифуги открыта), то двигатель будет обесточен. При повороте ручки реле времени РВ1 в положение «слив» микропереключатель МП3 замыкает цепь на электромагнит ЭМ МИС 1100 ЕУ3, который открывает клапан для слива жидкости. В этот период при открывани крышки бака центрифуги микропереключатель МП1 размыкается, обесточивает электромагнит ЭМ и клапан закрывается. Конденсаторы С1 и С2 типа КБГ МН-2-600 емкостью по 6 мкФ служат для сдвига фаз и создания вращающего момента электродвигателей. Тепловое реле РТ типа РТ-10 служит для предохранения обмоток двигателей от перегрева и короткого замыкания. В схеме используются колодки-контакты К1,. , К4 типа СМ7. 011. На соединительном шнуре установлена вилка В на ток 6А и напряжение 220В. Справочная таблица. Используемое оборудование стиральных машин
стиральная машинаприбор управленияэлектродвигательпотребляемая мощность, ВтДонбасс СМР-1,5РТ-10; ПНВС-10АВЕ-071-4С370Донбасс-3 СМР-1,5РВ-6; РТ-10; ПСМ-10АВЕ-071-4С370Десна СМ-1РВ-6ААВЕ-071-4С или КД-120-4/56250Таврия СМР-1,5РТ-10; ПНВС-10АВЕ-071-4С300Таврия-2 СМР-1,5РВ-6; РТ-10; ПК-12-23АВЕ-071-4С350Алма-Ата СМР-1,5РВ-6; РТ-10; РТК-1-3АЕР16-07300Алма-Ата-3 СМР-1,5РВ-6; ПК-12-23АЕР16-07300Волжанка СМР-1,5РВ-6АВЕ-071-4С300Волжанка-М СМР-1,5РВ-6А; РТ-10-1,4АВЕ-071-4С300Вятка-автомат-12ДРТ-А-40; ДРТ-Б-60; ДРТ-Б-90; РУ-3СМ; МП21102С-1-У3; КСМА4АУТ-80В2/16УХЛ42200Золушка СМП-2РВ-6А; РТ-10; РВР-6АВЕ-071-4С500Аурика-80 СМП-2РВ-6А; РТ-10-3АВЕ-071-4С; ДЦСМ-3Б500Аурика-78 СМП-2РВ-6А; РТ-10АВЕ-071-4С; ДЦСМ-3Б500Золушка-3 СМП-2РВ-6А; РВР-6АВЕ-071-4С; ДЦСМ-3Б500Золушка-4 СМП-2РВ-6А; РТ-10-1,4; Т-78-283; РУ-3СМАВЕ-071-4С; ДЦСМ-3Б2500Кишинеу-2 СМА-4Командоаппарат ДРТ-А-40; ДРТ-Б-60; ДРТ-Б-904АУТ80В2/16УХЛ162400Оренбург СМР-1,5РВ-6А; РТ-10АВЕ-071-4С300Оренбург-2 СМР-1,5РВ-6А; ПК-12-23-2043АВЕ-071-4С300Кама-5 СМР-1,5ПНВС-10; РТ-10АВЕ-071-4С; М430370Кама-7 СМР-1,5ПНВС-10; РТ-10АВЕ-071-4С; М430370Кама-8 СМР-1,5ПК-12-23; РТ-10-1,2АВЕ-071-4С; М430370Кама-8М СМР-1,5РВ-6; РТ-10-1,9ААВЕ-071-4С; М430370Исеть-3 СМР-1,5ПНВС; РТК-1-1АД-180-4/71С370Исеть-8 СМР-1,5РВ-6А; РТК-1-1АД-180-4/71С370Симбирка СМР-1,5ПНВС-10; РТ-10АЕР-16У4-007300Сибирь-6 СМП-2РВ-6; ПСМ-10-4У; РТ-10-1АВЕ-071-4С; ДАОЦ600Волна-М СМП-2РВ-6А; РТ-10; РТП-2АВЕ-071-4С; ДАСЦ-У4; ДСМ2600Амгунь СМР-1,5РВ-6АВЕ-071-4С300Приморье-6М СМР-2РВ-6А; РТ-10-1,9АВЕ-071-4С300Лыбидь СМ-1,5РВЦ-6-50; РВ-6ААВЕ-071-4СУ-4330Белка-4 СМР-2РВ-6; РТ-10-1,4АВЕ-071-4С-18310Урал-4 СМР-2РВ-6А; РТК-1-3АЕР-16У4-05350Урал-4М СМР-2РВ-6А; РТК-1-3АЕР-16У4-05370Чайка-3 СМП-2РВ-6А; ПСМ-10-4У42; РТК-1-3; МП-2102АЕР-16У4; ДАОЦ600Ока-7 СМР-1,5РВ-6А; РТК-1-1; ПСМ-10-УАД-180-4/7101275Волга-9 СМР-1,5РВ-6; РТК-1-3АЕР-16У4350Волга-8Р СМР-1,5РВ-6А; РТК-1-3АЕР-16У4350Волга-15 СМР-2РВ-6А; РТК-1-3У4АЕР-16У4-07360ЗВИ-1 СМП-1,5РВ-6; РТК-1-1; РТК-1-2АД180-4; ДЦСМ-3Б480ЗВИ-М СМП-1,5РВ-6; РТК-1-1; РТК-1-2АД180-4; ДЦСМ-3Б500Эврика-3 СМП-3РВ-6; ПЦМ-2-10ДАСМ-2У4650Эврика-автомат СМА-3КомандоаппаратДАСМ-2У42000Рига-17 СМР-1,5РВ-6Б; РТК-1-1; ПСМ-10АД180-4/71370Киргизия-4 СМР-1,5РВ-6А; РТК-1-3;ПСМ-10АЕР16УХЛ-2,0315Малютка-2 СМ-1РТ-10АВЕ-07-АС200Фея СМ-1,5РВЦ-6-50АВЕ-071-АС330Азовье СМ-1,5РВР-6КА 180-4/56370Русалка СМР-2РВ-6ААВЕ-071-АС370Рига-13 СМР-1,5РВ-6Б; РТК-1-1; ПСМ-10АД180-4/71С370Цента Ц-1,5ПВ2-10АВЕ-07-4Ц200
Рекомендуемая литература:
1. Лепаев Д. Справочник слесаря по ремонту бытовых электроприборов и машин. — Изд. 4-е, испр. и доп. — М. :Легпромбытиздат, 1986. — 264 с. , ил. Лепаев Д. Электрические приборы бытового назначения: Учебник для техникумов. — изд. 2-е, испр. и доп. — М. : Легкая и пищевая промышленность, 1982. — 264 с. , ил. Пособие по ремонту электробытовой техники. — Л. : Лениздат, 1989. — 208 с. (Для молодых рабочих). Черницкий И. , Потупиков И. Ремонт бытовых приборов и машин в домашних условиях. — М. : МАшиностроение, 1992. — 160 с: Ил.
Платформа EVO-1 Indesit Ariston. Процессор, память, сервисный соединитель
В электронных модулях EVO-I используется процессор фирмы HITACHI— HD6433642RB95P (и входит в семейство H8/300L), выполненный в 64-выводном корпусе SDIP. Он включает в себя следующие основные элементы:
Подробнее: Платформа EVO-1 Indesit Ariston. Процессор,.
Проверка модуля управления стиральной машины
Мы можем посоветовать вам поверхностно осмотреть модуль, чтобы найти прогары и повреждения. Есть и другие способы проверки, но проводить их может лишь опытный специалист. При выявлении неисправностей придется заменить «мозги» для стиральной машины.
Чтобы провести визуальный осмотр, разберемся, как снять плату стиральной машины. Сначала отключите стиралку от сети, затем поступите так:
- Вытащите лоток-дозатор для моющих средств. Для этого потяните его на себя, одновременно нажимая защелку в центре.
- Теперь открутите все винты, удерживающие панель управления.


- За панелью расположен главный блок. Сфотографируйте или пометьте маркером расположение проводов. Затем отсоедините их и достаньте блок.
- Возможно, чтобы добраться до платы, понадобится разжать защелки блока.
Как только плата оказалась перед вами, тщательно осмотрите ее. Заметили подгоревшие участки? Тогда нужно выполнить ремонт блока управления стиральной машины.

Внутреннее строение стиральной машины
Перед тем, как взяться за ремонт, ознакомьтесь с принципом устройства современной стиральной машины.

Устройство бытовых стиральных машин одинаково, будь то модели с вертикальной или фронтальной загрузкой. Вне зависимости от марки («Индезит», LG, «Самсунг», «Бош») все детали спрятаны в металлическом корпусе. В основу корпуса входят: передняя, задняя, верхняя крышки, основание. Тип загрузки определяет расположение люка – горизонтальное или вертикальное.
Внутреннее устройство автоматической стиральной машины состоит из деталей и узлов, которые отвечают за ту или иную функцию. Рассмотрим подробнее каждую деталь.
Как скачать искомый файл
Схема стиральной машины и её модуле размещены на нашем сайте. Чтобы найти необходимую схему, воспользуйтесь поиском сайта. Укажите производителя и модель стиралки, и перед Вами откроется нужная страница, где будет размещен интересующий вас файл.
Электронная схема стиральной машины будет в виде картинки или в PDF. Кликнув на файл, в новом окне откроется схема электрическая принципиальная стиральной машины.
Если Вы мастер по ремонту бытовой техники или обычный радиолюбитель, у нас Вы найдете любую илдюстрацию к бытовой технике. Эл схема стиральной машины понадобится Вам для ее ремонта, и пусть техника в доме не ломается.
Техническое устройство стиральной машины
Начнем с самого главного – «мозга» стиралки.
Управляющий модуль и элементы электроники
Электронный модуль управляет всеми деталями в машине. Он подает сигнал к запуску или выключению через проводку, которая соединяет плату и узел СМ.

Все программы, режимы и функции контролируются и выполняются модулем. Поэтому, если один из его элементов выходит из строя, может перестать работать любая часть машины. Для того чтобы выполнять определенные задачи: правильно залить воду в бак, контролировать обороты двигателя при стирке и отжиме, у блока управления есть «помощники».
Прессостат
Прессостат или датчик уровня контролирует количество воды в баке. Он выполняет работу, измеряя давление в баке. После чего отправляет сигнал электронному модулю. Управляющий блок, в свою очередь, подает команду входному клапану о прекращении забора воды.

Клапан забора воды
В зависимости от типа, клапан может иметь от одной до трех катушек. На эти катушки подается напряжение, благодаря чему мембрана клапана открывается и запускается. Как только блок подал команду – мембрана открывается и ведется набор воды в бак. После прекращения подачи электричества на катушки мембрана закрывается.

Тахогенератор
Именно таходатчик помогает электронному блоку регулировать обороты мотора. Ведь для каждой программы стирки либо отжима требуется различная скорость вращения барабана.

Датчик температуры
Строение ТЭНа в современных моделях «Аристон», «Занусси», «Ардо», «Электролюкс» предусматривает наличие термистора. Прибор представляет собой металлическую трубку, которая устанавливается в корпусе нагревателя.
Термистор определяет степень нагрева воды, посылая сигнал модулю. Главный блок отключает нагреватель, когда температура воды поднимается до нужного уровня.

Другие элементы
Это проводка, панель управления, командоаппарат, индикаторы. Все то, что позволяет управлять, задавать режимы и программы в стиральной машине.
Исполняющие детали
Устройство стиральной машины-полуавтомат и автомат предусматривает наличие исполняющих узлов. Электронный блок дает команду деталям, после чего они начинают работать.
Электродвигатель
Двигатель в стиралке способствует вращению барабана на разных оборотах.
В современных машинах установлены моторы с прямым приводом. Это инверторные двигатели, которые крепятся к барабану. Они более эффективные, мощные и бесшумные. Их конструкция надежна, поэтому ломаются такие моторы очень редко.

Зачастую встречаются коллекторные двигатели. Они передают обороты барабану за счет приводного ремня.
Коллекторы устроены просто: их конструкция содержит статор, ротор и щетки. Электрические щетки выполняются из мягкого материала, поэтому часто им требуется замена в результате износа.
Электрический нагреватель (ТЭН)
Служит для нагрева воды в баке. Каждая программа стирки требует различной температуры воды. Электронный блок посылает заданный сигнал ТЭНу, после чего выполняется нагрев. Термостат контролирует температуру и после достижения заданных показателей посылает модулю сигнал.

Как заменить ТЭН в случае неполадки, читайте в предыдущих статьях.
Устройство блокировки люка
Это электронный замок дверцы. Вручную вы закрываете только механический замок дверцы. При запуске программы слышится щелчок, который говорит о блокировке люка. Только после этого начинается забор воды.

Узнайте, как заменить УБЛ в стиральной машинке.
Сливной насос
Помпа позволяет откачивать воду из бака после стирки, полоскания. Бывают синхронные и асинхронные насосы.
Из чего состоит помпа? Изнутри ее конструкция одинакова: мотор, крыльчатка. Сверху располагается улитка, к которой подсоединяется сливной патрубок, шланг.

Чаще всего насос ломается из-за попадания посторонних предметов. Если во время стирки из кармана выпали монеты, потом они могут попасть в слив. Забиваются фильтр, шланг, патрубок и сама помпа. Читайте, как ее почистить.
Конструкция бака
Бак может быть выполнен из стали или пластика. Из последних разработок – бак из полиплекса. В зависимости от производителя стиралки («Атлант», «Канди», «Вирпул» и другие) он может быть:
- Разборным. Две половинки скрепляются шурупами.
- Неразборным. Две части герметично склеены.

К баку подключены различные элементы и выводы. Рассмотрим их подробнее.
Амортизаторы
Демпферы или амортизаторы – это детали, которые погашают колебания при работе СМА. Демпфер прикрепляется к нижней части бака и к корпусу стиралки. При сильном отжиме бак не будет подпрыгивать и биться о стенку.

Пружины
Пружины удерживают бак сверху и выполняют ту же функцию, что амортизаторы. Верхний крючок пружины закрепляется за корпус, нижний – за часть бака.

Шкив
Если в стиральной машине установлен двигатель с ременным приводом, тогда к баку крепится шкив. На него надевается ремень, передающий обороты мотора. Шкив вращается вместе с барабаном. Закреплен мощным болтом по центру.

Противовесы
Тяжелые блоки делаются из бетона или пластика. Соединяются они болтами с внешней частью бака для восстановления баланса.
Со временем противовес может разрушаться из-за сильной вибрации. Но чаще всего ослабляются их крепления, которые можно затянуть потуже.

Барабан
Находится внутри бака, выполняется из нержавеющей стали. У него цилиндрическая форма, имеется отверстие спереди для загрузки белья. Задняя часть служит для соединения с крестовиной и баком. Внутри вся поверхность барабана перфорирована, что позволяет сливать воду.

Остальные детали
Осталось разобраться с мелкими элементами, которые служат для удобства стирки и автоматизации процесса.
Лоток-дозатор
Лоток делится на несколько частей (обычно три). В одну из них засыпается порошок для основной стирки, во вторую – для предварительной. Третий отсек служит для жидких средств и ополаскивателей.

Лоток помещен в бункер, к которому подведены шланги от входного клапана. Через них в отсеки поступает вода для забора порошка.
Резиновая манжета
Уплотнительная резина расположена на люке и служит для герметизации двери. Одна часть резины крепится на корпусе, другая прикреплена к баку хомутами.

Шланги и патрубки
Заливной шланг устанавливается на входном отверстии для подачи воды. Другая его часть крепится к корпусу.
Сливной шлаг крепится к насосу и канализации.

Патрубок установлен от бака до насоса. Вода, сливаясь из бака, поступает в патрубок, а оттуда – в насос.

Есть заливной патрубок, который подает воду в бак из водопроводной системы.
Как видите, конструкция стиральной машины довольно сложная и предполагает массу деталей и компонентов. Если предстоит ремонт, стоит досконально разобраться, как эта техника устроена, чтобы облегчить разборку, сборку и сами ремонтные процедуры.
Более детальную информацию о каждой модели стиральной машины можно узнать в инструкции.
Замена элементов на плате управления
Мы подскажем, как можно заменить некоторые элементы. Для этого вам понадобится паяльник и новая деталь.

- Резистор. Чтобы проверить работу резистора, используется тестер. Резисторы 1-ого порядка должны показать результат, равный 8 Ом, и перегрузку 2А. Резисторы второго порядка показывают 3-5А, при этом показатели сопротивления зависят от частотности модуля. Если показатели не соответствуют норме, производится замена элементов – методом пайки.
- Тиристорный блок. Проверить тиристорный блок можно, измерив отрицательное сопротивление. Показатели должны быть не выше 20В. Также мог перегореть фильтр блока. Выполнить его ремонт можно, зачистив катод.
- Триггер. Проверка триггера заключается в измерении напряжения входных контактов. Их показатели не должны превышать 12 В. Сопротивление фильтра триггера должно составлять 20 Ом. Замена элемента проводится также методом пайки.

Пайка компонентов платы может нарушаться в результате сильных вибраций машины. Поэтому нужно следить за правильной и стабильной установкой стиралки.
Как правильно отремонтировать плату управления, знает мастер. Подумайте, прежде чем начинать самостоятельный ремонт, ведь электронный блок стоит довольно дорого. Если у вас нет навыков работы с паяльником, а показатели проверки не дают конкретных результатов – обращайтесь в сервисный центр.
Для тех, кто все-таки решился на самостоятельный ремонт, видео по теме:
https://youtube.com/watch?v=SJmQ8-3l9PM%3Fenablejsapi%3D1%26autoplay%3D0%26cc_load_policy%3D0%26cc_lang_pref%3D%26iv_load_policy%3D1%26loop%3D0%26modestbranding%3D0%26rel%3D0%26fs%3D1%26playsinline%3D0%26autohide%3D2%26theme%3Ddark%26color%3Dred%26controls%3D1%26
Ремонт платы управления стиральной машины своими руками
Все современные стиральные машины оснащены модулем управления. Чем больше функционал у СМ, тем нежнее электроника: она более подвержена поломкам, поскольку чувствительна к скачкам напряжения в сети. Возможен ли ремонт «мозгов» стиральных машин своими руками, как диагностировать их поломку, мы выясним в данной статье.









